河南中職中專網為河南初中升學考試民間信息交流平臺,本站主要為河南中考生提供中專、中職、技校的擇校、報考指導服務,權威信息請以河南省教育考試院和各中職招生院校官方信息為準。
河南中職中專網為河南初中升學考試民間信息交流平臺,本站主要為河南中考生提供中專、中職、技校的擇校、報考指導服務,權威信息請以河南省教育考試院和各中職招生院校官方信息為準。
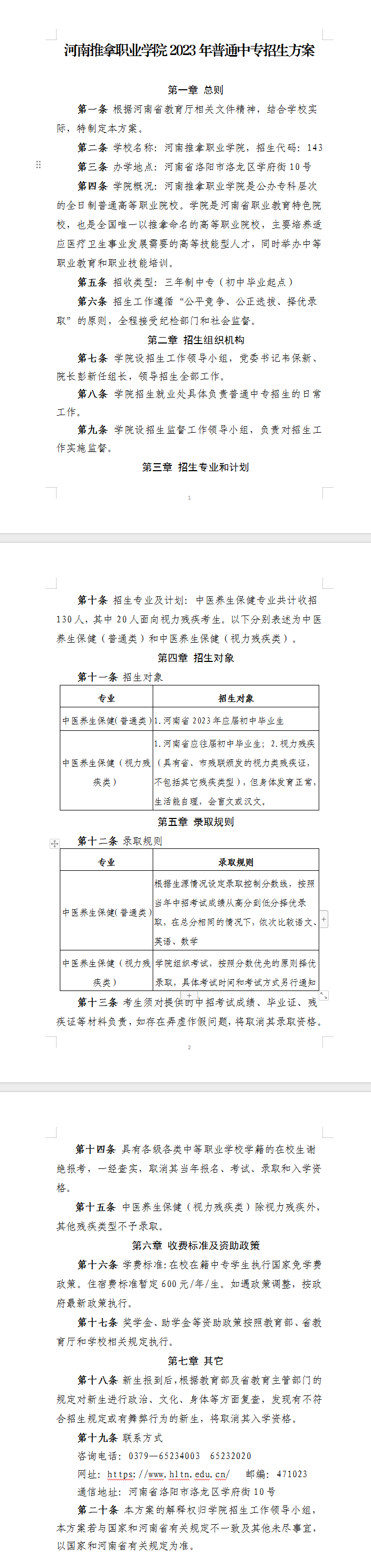
河南中專招生網為您提供更多河南中專招生的最新資訊。河南推拿職業學院2023年普通中專招生方案已經公布,為廣大有意報考該學院的學生提供了全面的招生信息。本文將詳細介紹該學院的招生信息。
河南推拿職業學院2023年普通中專招生方案

以上是“河南推拿職業學院2023年普通中專招生方案”的相關內容,想獲取更多關于河南中專中職招生的相關資訊,敬請關注河南中專招生網。(http://m.webnt.cn/)。
文章來源于:河南推拿職業學院 https://zs.hltn.edu.cn/newsshow.php?cid=112&id=634,(如有侵權,請聯系我們刪除,聯系方式:swhzw@vip.qq.com)
本文標題:河南推拿職業學院2023年普通中專招生方案免責聲明
讀河南中職中專?在線預報名!
享專業的擇校服務我是考生/家長:
填寫信息,預留名額
掃一掃添加企業微信
與河南中專升學專業老師, 一對一咨詢,在線實時為你解答疑問!